首页
GMP
法规
ICH
药典2025
生物制品
药材饮片
配方颗粒
补充检验
蒲公英论坛
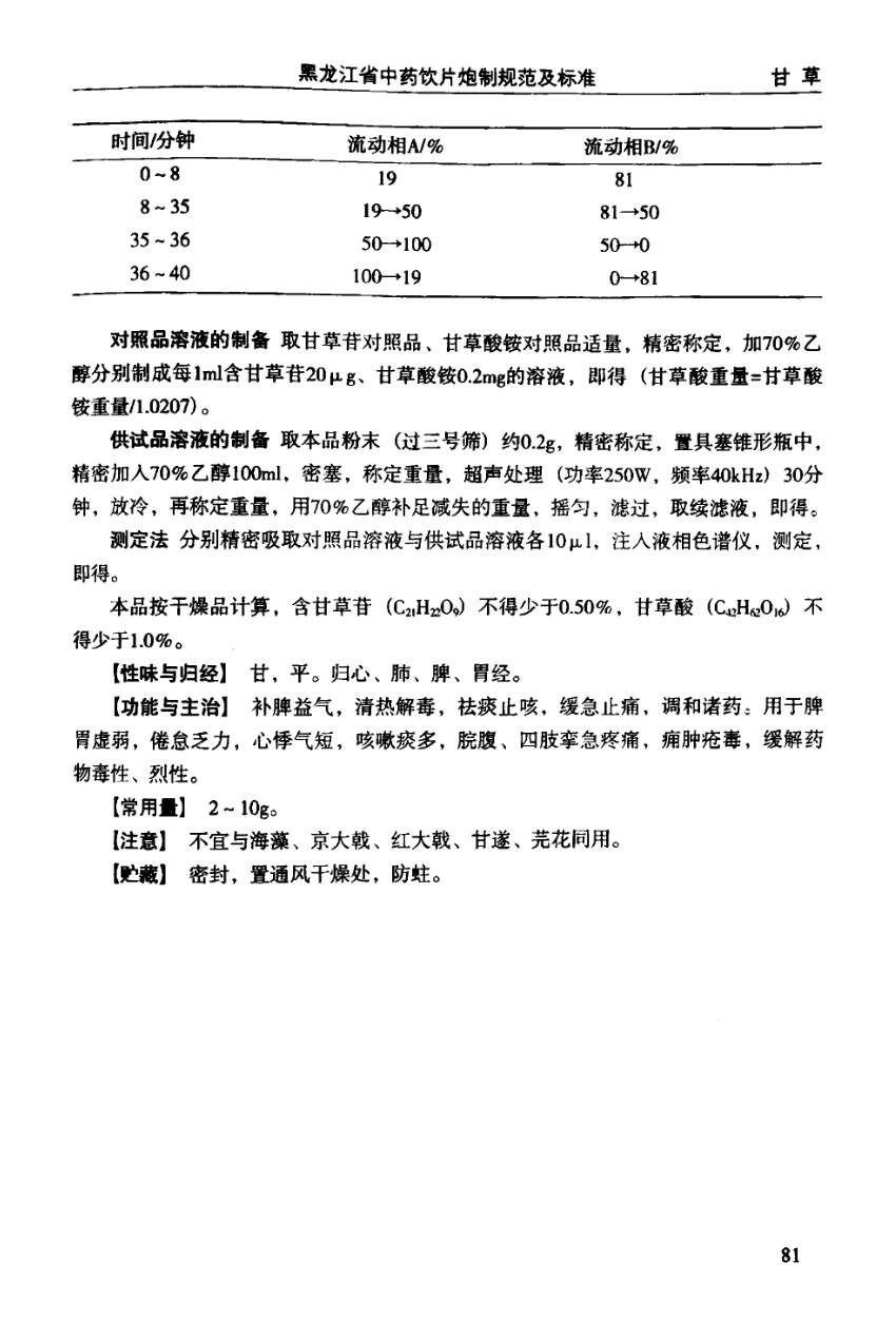
黑龙江省中药饮片炮制规范及标准 > 甘草饮片
<<返 回
甘草饮片
(黑龙江省中药饮片炮制规范及标准 - 2012年版)
/
(c)蒲标网 - 中国药典、药品标准、法规在线查询
( 津ICP备15007510号 )